ホーム
事業領域
事業領域
Business Areas
情報処理事業(データプリント)
高速データプリント
オンデマンド印刷
電子通知事業(クラウドサービス)
電子請求書配信サービス
電子通知物配信サービス
印刷事業(ビジネスフォーム)
印刷事業(ビジネスフォーム/各種印刷物)
企業情報
企業情報
Corporate Information
ごあいさつ
企業概要
沿革
事業所案内
投資家の皆様へ
投資家の皆様へ
To Our Investors
経営方針・業績
電子公告
当社の取り組み
当社の取り組み
Activities of Our Company
行動指針
行動基準
内部統制
財務報告に係る内部統制に関する基本方針
情報セキュリティ
品質管理マネジメント
一般事業主行動計画
環境経営方針
採用情報
採用情報
Recruit
新卒採用
中途採用
社員の声
サイトマップ
English
お問い合わせ
投資家の皆様へ
List of IR Information
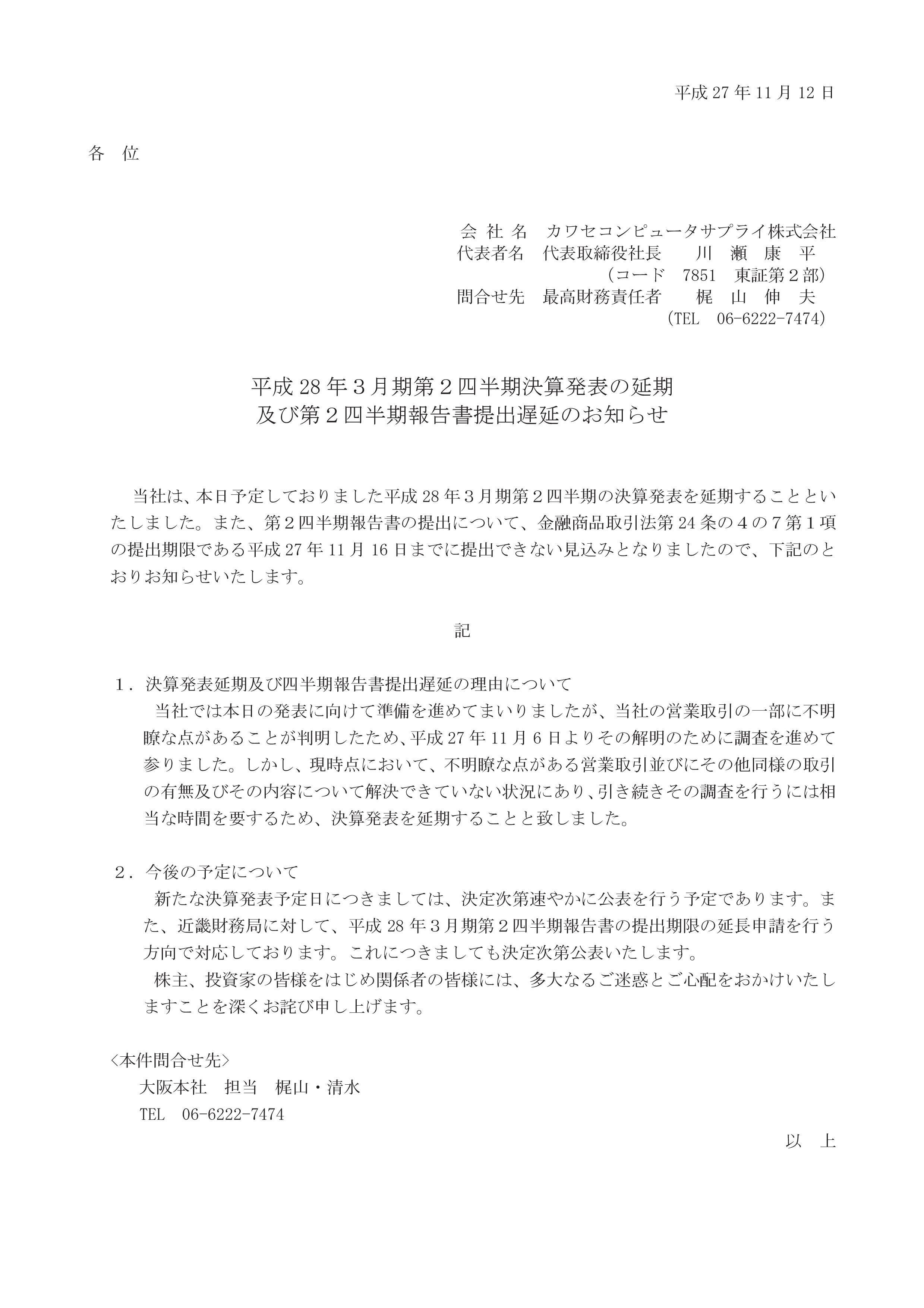
【決算発表延期のお知らせ】を掲載しました
2015.11.12
< 前の記事を見る
|
IR情報一覧へ
|
次の記事を見る >